名单公示

关于2025年“英才兴蒙”工程项目评审结果的公示
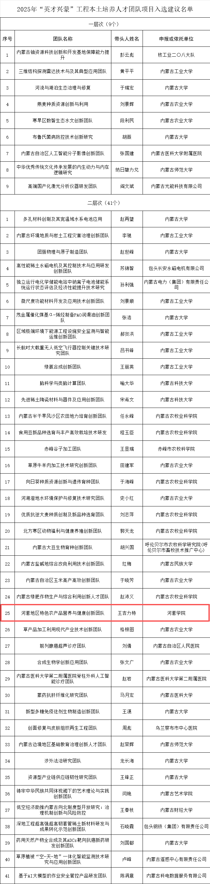
按照自治区党委人才工作领导小组工作安排,2025年“英才兴蒙”工程已择优评审出本土培养人才团队项目50个,个人项目暨青年拔尖人才专项培养计划54人,柔性引进四类以上人才团队项目10个。
一、入选名单
见附件(排名不分先后)。
二、公示时间
公示时间为5个工作日(2025年12月8日—2025年12月12日)。
三、受理方式
可通过来电、来函等形式反映上述公示对象的有关情况和问题。受理办公室设在内蒙古自治区党委组织部人才工作处513室。
地 址:呼和浩特市赛罕区敕勒川大街1号
受理时间:
上午09:00—12:00
下午14:30—17:00
受理电话:
0471—4862114,4811638(传真)
受理邮箱:rcc522@126.com
附件:
1.2025年“英才兴蒙”工程本土培养人才团队项目入选名单
2.2025年“英才兴蒙”工程个人项目暨青年拔尖人才专项培养计划入选建议名单
3.2025年“英才兴蒙”工程柔性引进四类以上人才团队项目入选建议名单
自治区党委人才工作领导小组
办公室
2025年12月5日


